User Story, User Flow, Lofi Wireframing & Prototyping in HTML
Creating user-centered experiences through systematic wireframing and prototyping before development

Project Journey
Click on any card below to explore that part of the project in detail
Project Overview
Creating user-centered experiences through systematic wireframing and prototyping before development. This process involves defining comprehensive user stories, mapping user flows, and building HTML-based low-fidelity prototypes for early testing and validation.
Duration
2 weeks
Role
UX Designer
Tools
HTML, CSS, Mermaid, Prototyping Tools
Team
Individual project
Project Goals
Create wireframes and interactive prototypes to visualize user flows, layout, and interactions before development starts, enabling early user testing and reducing development risks.
Problem & Research
Problem Statement
Building products without proper wireframing and prototyping leads to development risks, unclear specifications, and products that may not meet user needs. Early visualization and testing are essential to ensure user-friendly experiences.
A. User Story Definition
Defined four comprehensive user stories covering first-time users, returning users, error handling, and security verification flows.

Overview of the wireframing and prototyping process
Research Methods
- User story definition covering all possible scenarios
- User flow mapping for authentication processes
- Edge case identification and handling
Key Insights
- Comprehensive user stories help identify edge cases early
- Visual user flows improve team alignment
- HTML-based prototypes enable early usability testing
- Interactive prototypes reduce development iterations
Solution & Design Process
Solution Concept
Create a systematic approach to wireframing and prototyping using user stories, comprehensive user flows documented in Mermaid, and HTML-based low-fidelity prototypes that enable early testing and validation.
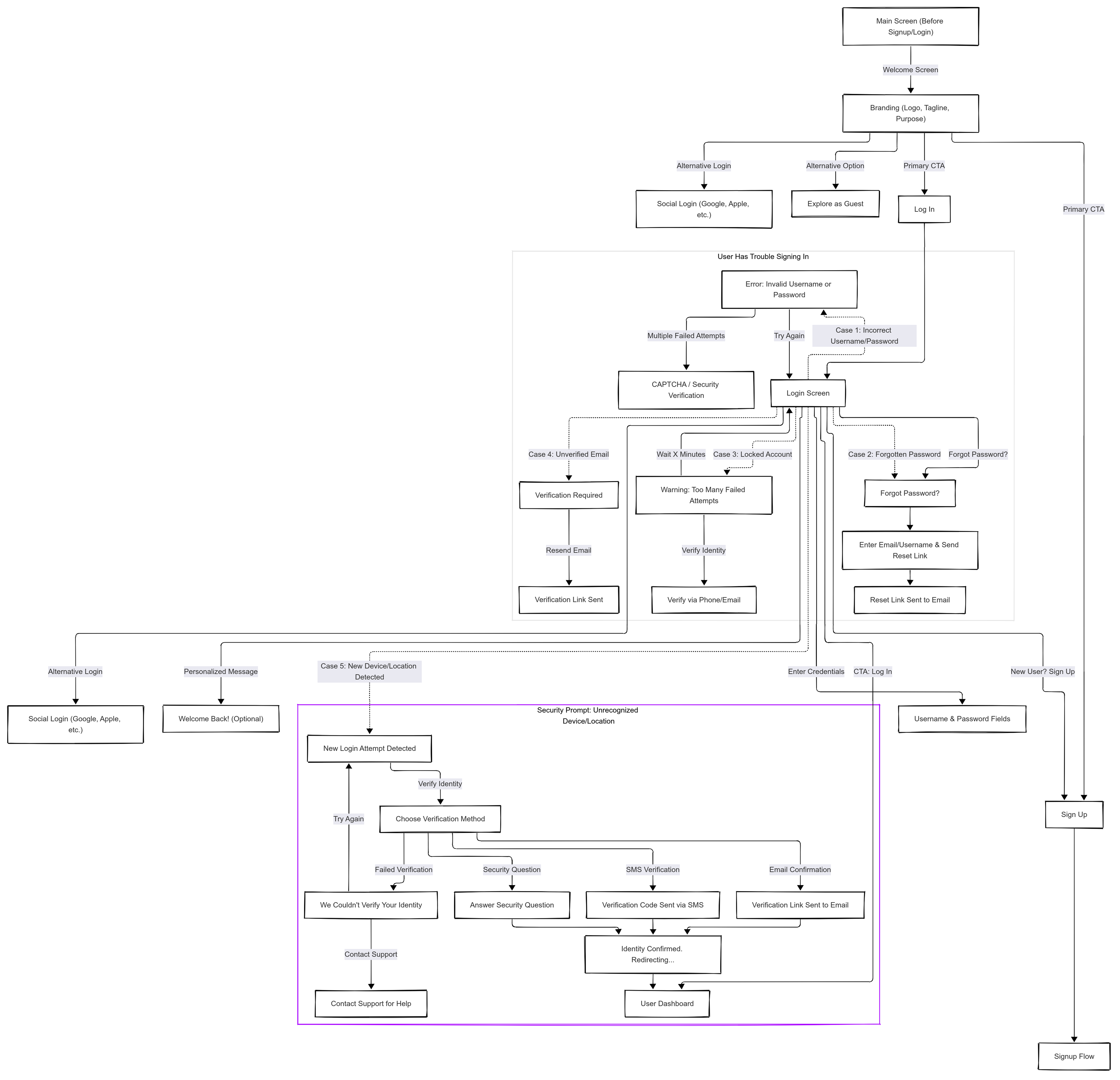
A. User Flow Documentation
Created comprehensive user flows using Mermaid language for clear visualization, covering all authentication scenarios.

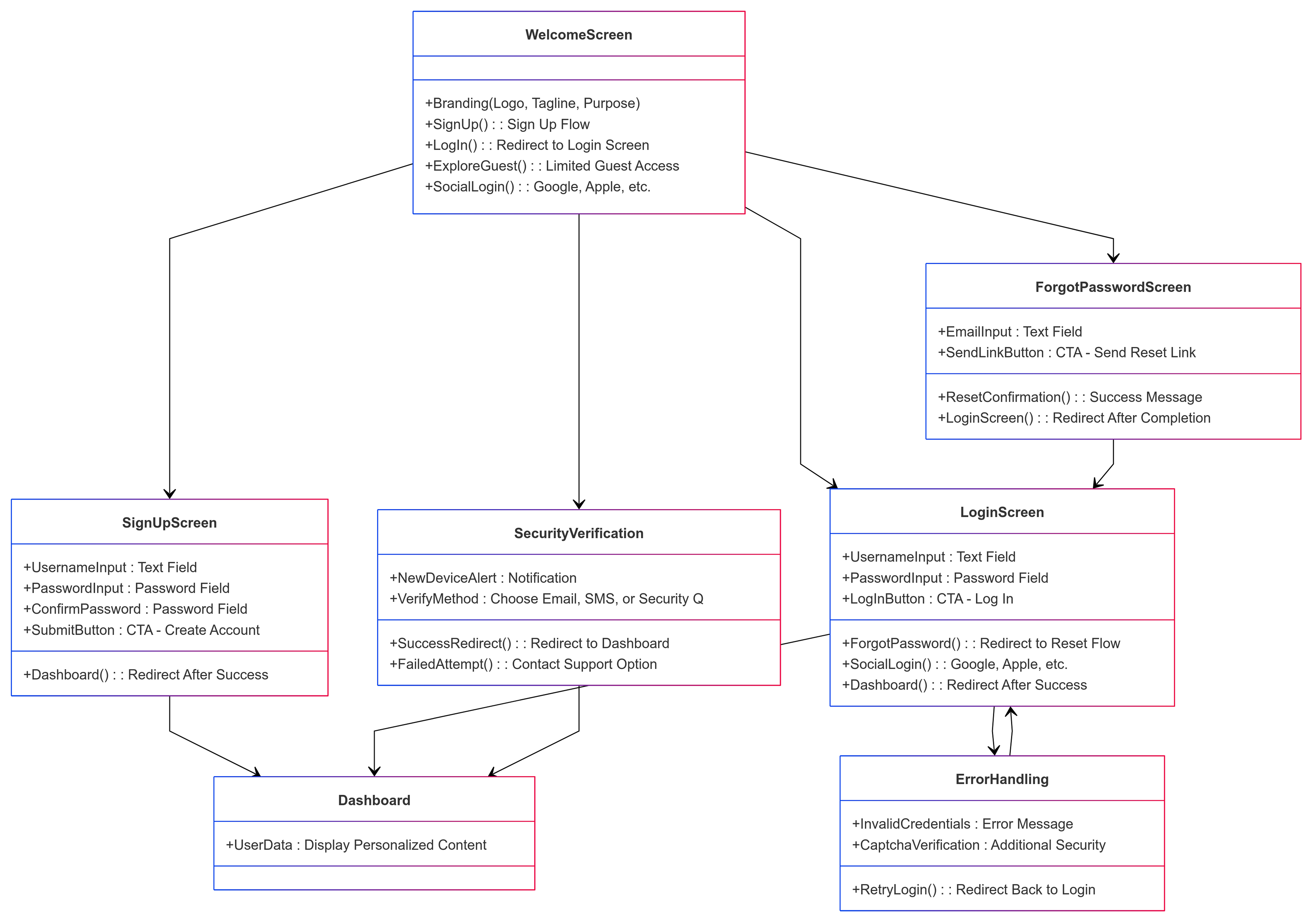
Class diagram showing page relationships
B. HTML-Based Wireframes
Built interactive HTML wireframes that serve as functional prototypes, enabling early user testing and team alignment.

HTML-based low-fidelity wireframes
Key Features
- Four comprehensive user stories covering major scenarios
- Mermaid-based user flow documentation
- HTML-based interactive prototypes
- Early usability testing capability
- Reduced development risk through early validation
Design Process
- Define comprehensive user stories
- Map user flows using Mermaid diagrams
- Create class diagrams for page relationships
- Build HTML-based low-fidelity wireframes
- Develop interactive prototypes for testing
Impact & Reflection
Key Metrics
Quantitative results from user testing and feedback
Reflection
This systematic approach demonstrates that investing time in wireframing and prototyping before development significantly reduces risks and improves outcomes. HTML-based prototypes are particularly valuable as they enable real user testing early in the process.
Next Steps
- Expand prototype coverage to additional user flows
- Integrate more interactive elements in prototypes
- Create reusable wireframing templates
Interactive Prototypes
Explore interactive prototypes and click to open them in a new window

Interactive Authentication Flow Prototype
High-fidelity HTML prototype demonstrating all user scenarios including signup, login, error handling, and security verification
Design Gallery
Explore the complete visual journey and design process

Process Overview

User Flow Documentation

HTML-Based Wireframes
Design Gallery
Explore the complete visual journey and design process

Process Overview

User Flow Documentation
